欧美av
欧美av
欧美av动态
欧美av公告
学术活动
党建思政
人物风采
服务功能
欧美av概况
欧美av简介
历史沿革
学院领导
学科专业
组织机构
委员会
联系我们
师资队伍
师资概况
教师名册
教师招聘
荣休教师
人才培养
本科生培养
研究生培养
课程思政
双万建设
创新创业
实习基地
科学研究
科研项目
平台基地
科研成果
学术交流
党群工作
教工党建
学生党建
群团组织
招生就业
本科生招生
研究生招生
就业服务
校友工作
校友活动
校友风采
捐赠基金
校友联络
内网专区
规章制度
办事流程
下载专栏
党群工作
教工党建
学生党建
群团组织
党群工作
教工党建
学生党建
群团组织
当前位置:
欧美av
党群工作
教工党建
正文
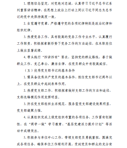
关于开展先进基层党组织、优秀共产党员、优秀党务工作者评选表彰工作的通知
通讯员:
tmxyuser3
初审:
复审:
时间:
2017-04-24
上一篇:
重温革命历史,开展红色教育,弘扬革命精神
下一篇:
关于深入学习宣传党的十八届六中全会精神的通知
欧美av 官方微信
通讯地址:湖南长沙岳麓山
邮编:410082 Tel:0731-88822610
@ 2018欧美av-欧美av在线 ALL rights reserved
s
s
电话:0731-88822610 邮编:410082
通讯地址:湖南长沙岳麓山
@ 2018欧美av-欧美av在线 ALL rights reserved
扫码关注官方公众号